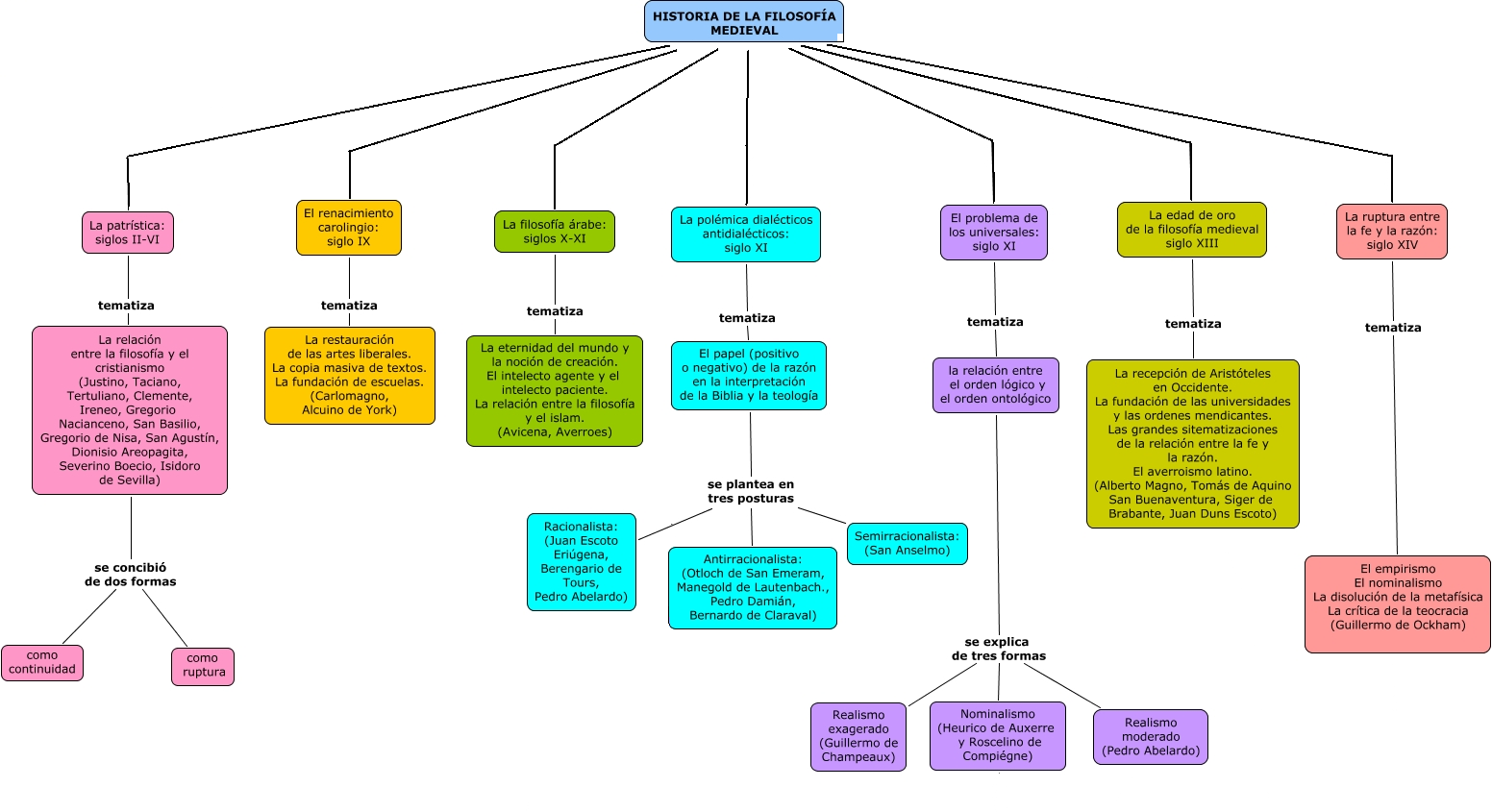
La filosofía medieval es todo el conjunto de corrientes de pensamiento y tratados filosóficos que se desarrollaron desde la caída del Imperio romano (530 d. de C.) hasta el Renacimiento (siglos XV y XVI). La principal búsqueda de la filosofía medieval era la cohesión de las creencias heredadas de la filosofía clásica con los dogmas del.. En resumen, aunque la filosofía medieval tuvo sus propias características distintivas, no se puede negar la importancia de las raíces que se encuentran en la filosofía antigua. Los filósofos antiguos sentaron las bases para muchos de los debates y temas que dominarían el pensamiento medieval, y su influencia se puede encontrar en cada.

FILOSOFÍA 10 2 Lección La filosofía medieval. LA FILOSOFÍA MEDIEVAL

Introducción a la filosofía medieval Alianza Editorial

filosofía medieval grupo 8 Mapa Conceptual de las Caracteristicas Principales de la Edad Media

Filosofía medieval » Qué es, características, historia, tema central, escuelas

Filosofia medieval

Los filósofos más importantes de la Edad Media

Filosofia medieval

Filosofia medieval.

FILOSOFIA 10 TEMA FILOSOFIA MEDIEVAL
PRESENTACIÓN FILOSOFÍA MEDIEVAL Filoabdera

8 características de la filosofía MEDIEVAL con vídeos

1 los periodosde_la_filosofia_medieval

Origen de la filosofía medieval resumen

8 características de la filosofía MEDIEVAL con vídeos

Filosofia Medieval

Filosofia Medieval Mapa Mental EDULEARN

Filosofia medieval
Linea Del Tiempo Historia de La Filosofía Medieval PDF

Filosofia Medieval Mapa Mental

Mapa Mental Filosofia Medieval EDULEARN
Para mucha gente, hablar de filosofía medieval es mencionar algo casi paradójico. Y es que en nuestro imaginario colectivo está demasiado presente el tópico de que en la Edad Media "sólo se rezaba". Pero lo cierto es que existió un pensamiento en el Medievo, que, a pesar de que fue cambiando a lo largo de los siglos, tuvo unas características propias y bien definidas.. Filosofía medieval: etapas, características y autores. Al contrario de lo que piensa la mayoría, la Edad Media se nutrió de diferentes conceptualizaciones filosóficas que se centraban en conceptos como la fe y la razón. ¡Te contamos más! La filosofía medieval, que abarca desde la caída del Imperio romano de Occidente en el siglo V.